Typ: Funktion
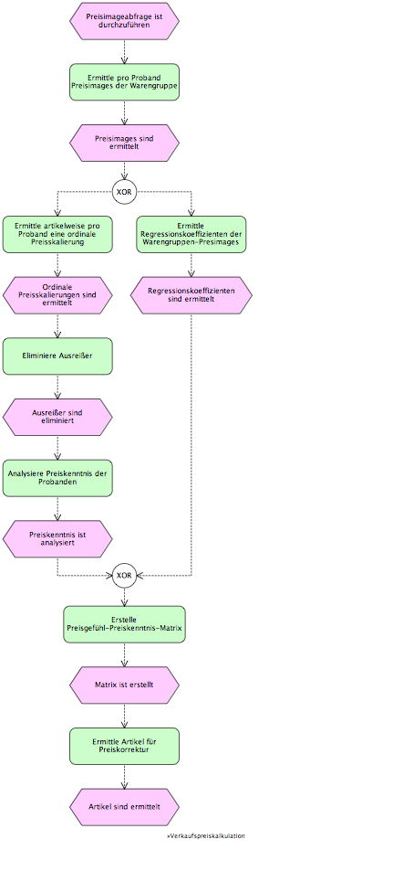
empfangener fluss: Ausreißer sind eliminiert
gesendeter fluss: Preiskenntnis ist analysiert
Typ: Ereignis
empfangener fluss: Ermittle Artikel für Preiskorrektur
empfangener fluss: Eliminiere Ausreißer
gesendeter fluss: Analysiere Preiskenntnis der Probanden
empfangener fluss: Ordinale Preisskalierungen sind ermittelt
gesendeter fluss: Ausreißer sind eliminiert
empfangener fluss: Matrix ist erstellt
gesendeter fluss: Artikel sind ermittelt
empfangener fluss: Preisimages sind ermittelt
gesendeter fluss: Ordinale Preisskalierungen sind ermittelt
empfangener fluss: Preisimageabfrage ist durchzuführen
gesendeter fluss: Preisimages sind ermittelt
gesendeter fluss: Regressionskoeffizienten sind ermittelt
empfangener fluss: Regressionskoeffizienten sind ermittelt -> Erstelle Preisgefühl-Preiskenntnis-Matrix, Preiskenntnis ist analysiert -> Erstelle Preisgefühl-Preiskenntnis-Matrix
gesendeter fluss: Matrix ist erstellt
empfangener fluss: Erstelle Preisgefühl-Preiskenntnis-Matrix
gesendeter fluss: Ermittle Artikel für Preiskorrektur
empfangener fluss: Ermittle artikelweise pro Proband eine ordinale Preisskalierung
gesendeter fluss: Eliminiere Ausreißer
gesendeter fluss: Ermittle pro Proband Preisimages der Warengruppe
empfangener fluss: Ermittle pro Proband Preisimages der Warengruppe
gesendeter fluss: Preisimages sind ermittelt -> Ermittle Regressionskoeffizienten der Warengruppen-Presimages, Preisimages sind ermittelt -> Ermittle artikelweise pro Proband eine ordinale Preisskalierung
empfangener fluss: Analysiere Preiskenntnis der Probanden
gesendeter fluss: Erstelle Preisgefühl-Preiskenntnis-Matrix
empfangener fluss: Ermittle Regressionskoeffizienten der Warengruppen-Presimages